重要通知
1、关于核酸检测:为贯彻落实中央、省、市关于新冠肺炎疫情防控工作的有关决策部署要求,全力做好赛事疫情防控工作,科学、有序举办2021建发厦门马拉松赛,厦门马拉松赛组委会将原《2021建发厦门马拉松赛报名须知》中关于“参赛选手报到领物需提交领物前7日内核酸检测呈阴性的纸质报告(采样机构须被列入国家政务服务平台小程序中的全国核酸检测机构名单中)”的规定修改如下:
1)、“通信大数据行程卡”(以下简称“行程卡”)显示,14天均在厦门的选手,自行提供的核酸检测纸质报告(加盖公章)出具时间须在12月30日(含)以后。
注:参与厦大校庆专项赛的师生跑者,将由校方统一组织进行集体核酸检测,检测结果将由医院统一出具检测结果,师生赴现场领取参赛包时无需携带个人检测报告。
2)、“行程卡”显示,14天内有其他城市行程记录的选手,除自行提供的核酸检测纸质报告(加盖公章)出具时间须在12月27日(含)以后,还需在领物现场再次进行核酸检测(免费)。
3)、采样机构非必须被列入国家政务服务平台小程序中的全国核酸检测机构名单中,只要具备核酸检测资质的机构提供的出具时间符合上述要求的纸质报告(加盖公章)都是有效的。
2、领物及现场核酸检测时间:
2020年12月31日 9:30-18:00
2021年1月1日 9:30-18:00
2021年1月2日 9:30-15:30
为确保现场核酸检测结果准确有效,1月2日(赛前一天)的参赛包领取时间将于15:30截止,请参赛选手妥善安排出行时间。如您因特殊情况在此之前无法抵达现场,请点击 http://xmim.org/yy 或关注官方微信公众号“厦门马拉松赛”并发送“申请”,按提示填写申请信息,组委会将酌情做相应安排。
3、境外选手须知:外籍选手、中国香港、中国台湾地区选手,除以上要求外,还须提供护照、回乡证、台胞证等有效证件,入境的时间记录需在12月10日前,方可领物。
4、咨询方式:
电话:0592-5372205/5372206(工作时间:上午9:00—12:00;下午14:30—18:00)
邮箱:bmc@xmim.org
领物说明
一、领取时间及地点
1、领取时间:
2020年12月31日、2021年1月1日(周四、周五):9:30-18:00
2021年1月2日(周六):9:30-15:30
2、领取地点:厦门国际会展中心C4厅

会展中心地址:厦门思明区会展二路198号(长按并识别以下二维码即可导航)

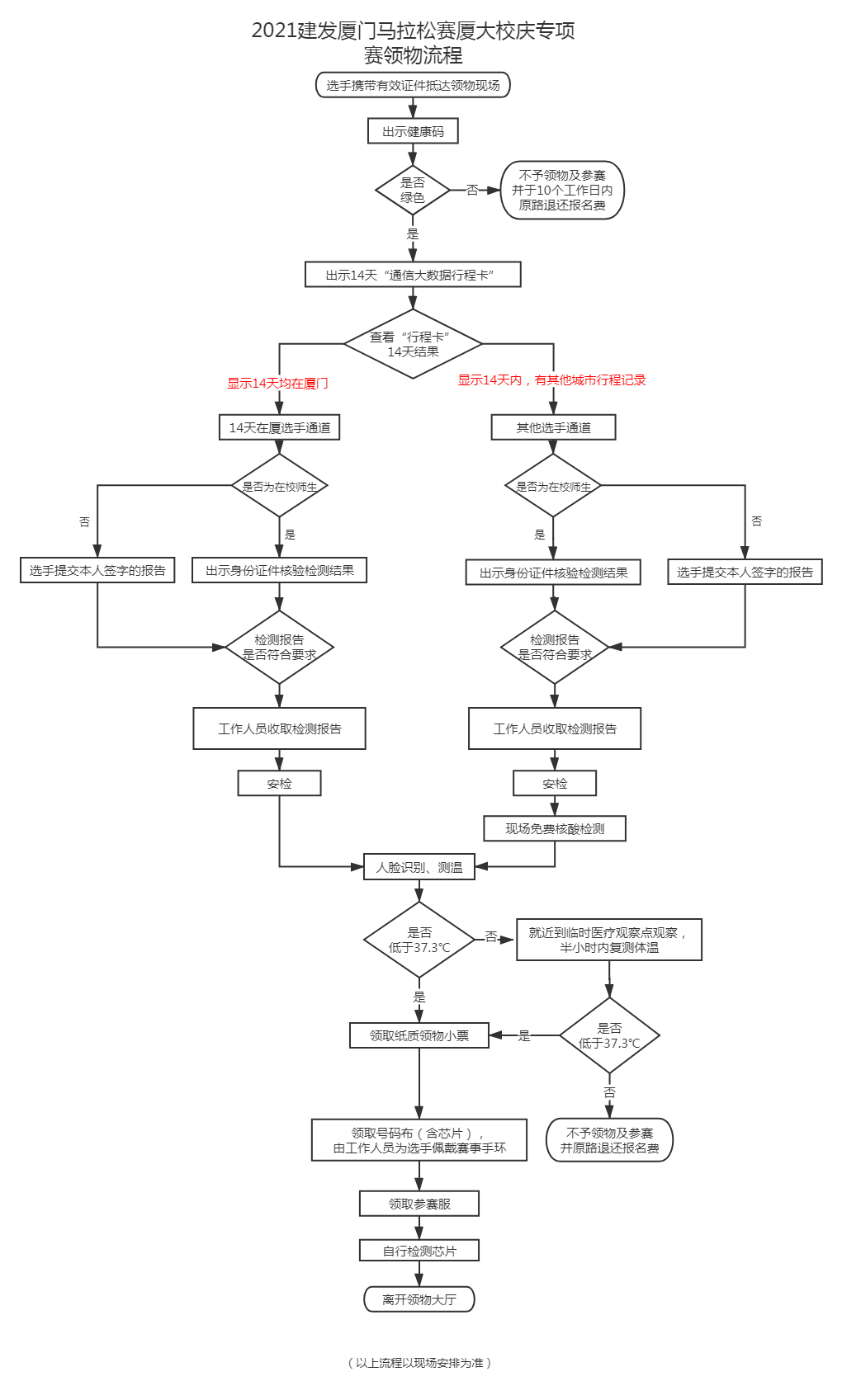
二、领取流程(限本人领取)
第一步:选手携带本人报名时所用的个人身份证件原件(中国境内选手仅限使用二代身份证;港、澳、台地区选手使用报名时所登记的证件;外籍选手使用护照),前往领取现场。
温馨提醒:选手领物时须全程佩戴口罩,并主动保持一米以上的社交安全距离。
第二步:出示绿色健康码,并检查14天“行程卡”。
健康码:全国各地的健康码均有效
“行程卡”:选手可在微信搜索「通信行程卡」小程序,或长按识别以下疫情防控行程卡小程序码,即可调出本人的「通信大数据行程卡」

温馨提醒:为提高领物效率,参赛选手在领物当天,请提前打开“健康码”及“行程卡”,并截屏以供检查。
第三步:在校师生选手需在核酸检测报告核查环节提供本人身份证明进行核查(人员名单需在),校友嘉宾选手需提交经本人签字的核酸检测阴性纸质报告给工作人员。
①“行程卡”显示14天均在厦门的选手,现场请走14天在厦选手通道。
②“行程卡”显示14天内,有其他城市行程记录的选手,现场请走其他选手通道,再次进行核酸检测。
第四步:进行安检,领取区内禁止携带大件行李、易燃易爆物品进入(大件行李可免费寄存于现场的行李寄存柜台)。
第五步:持有效证件完成人脸识别、测温后,领取领物小票;如选手体温≥37.3℃,就近到临时医疗观察点观察,半小时内复测体温<37.3℃方可领物,如体温≥37.3℃,将不予发放参赛物资。
第六步:根据领物小票提示,至对应窗口领取号码布(大号码布背面含计时芯片,小号码布用参赛包识别),并由工作人员为选手现场佩戴赛事手环。赛事手环是选手比赛日进入安检的重要凭证,比赛前选手不得取下、损坏赛事手环,否则组委会将拒绝选手进入起跑区域。
注:领物前收到赛前体检不合格温馨提示的师生选手,需携带二次体检(心电图)合格报告或由本人、监护人或直系亲属签字的温馨提示中的“物资领取回执单”,方可领取参赛号码布,否则不予发放。
第七步:根据领物小票上的服装尺码,到相应窗口领取参赛T恤及盛衣包等。服装尺码不可调换。
第八步:选手自行检测计时芯片,离开领取大厅。

三、参赛包物品清单

公益组跑者物资包中,除通用号码布外,另附一张“公益跑”附属号码布,需一并按照要求佩戴。
本届赛事提供电子版《官方手册》,赛前可至前往官网“竞赛信息”栏目下载,或通过“厦马Way”小程序在线阅读。
四、其他提示
1、领取参赛物资后,可进入“2021福建省路跑产业博览会”参观。
2、非本届赛事参赛选手请勿进入C4厅领物通道;如需参观“2021福建省路跑产业博览会”的选手亲友,请从C5厅观众入口处进入。
3、根据2021建发厦门马拉松竞赛规程的相关规定,经组委会确认获得参赛资格者,如未按规定领取参赛物资,参赛包不予发放、补发或赛前赛后邮寄,报名费不予退还。
4、对于未按上述规定出示相关证件或健康情况异常、材料提交不全或拒不配合检查者,以及有隐瞒、虚报填写信息情况者,组委会有权终止其参赛,不予发放参赛物品,且报名费不予退还。
5、领物咨询
电话:0592-5372205/5372206(工作时间:上午9:00—12:00;下午14:30—18:00)
邮箱:bmc@xmim.org
五、公共交通
(一)公交车
1、公交车:乘坐19路、101路、109路、641路、651路、653路、752路、855路、942路、948路到“会展中心公交场站”下车,按上图所示的路线,步行约800米抵达C4厅。

2、快速公交(BRT)

推荐:可从厦门站乘坐快三线、快五线、快六线(从厦门北站)、快九线(从高崎机场站)直达前埔枢纽站,出站后右转,步行1公里左右抵达厦门国际会展中心。
(二)动车/高铁站

1、厦门站(离厦门国际会展中心约8.2公里):
推荐路线一:乘坐19路(“火车站”上车,“会展中心公交场站” 下车)
推荐路线二:乘坐城市快速公交(BRT)快3、快7路在“火车站(BRT)”上车,“前埔枢纽站(BRT)”下车,可步行至会展中心(约1000米)。
2、厦门北站(离厦门国际会展中心约29.5公里):
推荐路线一:乘坐地铁1号线在“厦门北站(地铁站)”上车,“吕厝(地铁站)”下车,步行210米至公交“吕厝站”,转乘109、651、942路到“会展中心公交场站”;
推荐路线二:乘坐城市快速公交(BRT)快6路在“厦门北站(BRT)”站上车,“前埔枢纽站(BRT)”下车,可步行至会展中心(约1000米)。
(三)机场
1、高崎机场T3(离厦门国际会展中心约14.7公里):
推荐路线一:乘坐37路在“高崎T3候机楼站”上车,“北大生物园站”下车,转乘109、651、942路到“会展中心公交场站”下车);
推荐路线二:乘坐机场免费接驳车前往T4,其余路线参考以下指引。
2、高崎机场T4(离厦门国际会展中心约12.7公里):
推荐路线一:乘坐城市快速公交(BRT) 快5/快6路在“T4候机楼站(BRT)”上车,“前埔枢纽站(BRT)”下车,可步行至会展中心(约1公里)。
推荐路线二:步行至公交“T4候机楼站”,乘坐641、948路到“会展中心公交场站”下车。
(四)地铁

推荐路线:乘坐地铁二号线在“软件园二期站”下车,距离会展中心约1.4公里。乘坐一号线则在“吕厝站”换乘二号线即可。
六、未尽事宜,以组委会公告为准。
厦门马拉松赛组委会办公室
2020年12月
(本文已另行发布于赛事官网,如有变更,以官网为准)
2021建发厦门马拉松赛
1月3日见!